|
经过三次审议,8月20日,十三届全国人大常委会第三十次会议表决通过了个人信息保护法,将于2021年11月1日起施行。
在信息化时代,个人信息保护已成为广大人民群众最关心最直接最现实的利益问题之一。个人信息保护法坚持和贯彻以人民为中心的法治理念,牢牢把握保护人民群众个人信息权益的立法定位,聚焦个人信息保护领域的突出问题和人民群众的重大关切。
个人信息保护法共8章74条。在有关法律的基础上,该法进一步细化、完善个人信息保护应遵循的原则和个人信息处理规则,明确个人信息处理活动中的权利义务边界,健全个人信息保护工作体制机制。
“个人信息保护法切实将广大人民群众网络空间合法权益维护好、保障好、发展好,使广大人民群众在数字经济发展中享受更多的获得感、幸福感、安全感。” 全国人大常委会法工委经济法室副主任杨合庆20日对个人信息保护法进行了权威解读。
亮点一:确立个人信息保护原则
个人信息保护的原则是收集、使用个人信息的基本遵循,是构建个人信息保护具体规则的制度基础。
个人信息保护法借鉴国际经验并立足我国实际,确立了个人信息处理应遵循的原则,强调处理个人信息应当遵循合法、正当、必要和诚信原则,具有明确、合理的目的并与处理目的直接相关,采取对个人权益影响最小的方式,限于实现处理目的的最小范围,公开处理规则,保证信息质量,采取安全保护措施等。
“这些原则应当贯穿于个人信息处理的全过程、各环节。”杨合庆说。
亮点二:规范处理活动保障权益
个人信息保护法紧紧围绕规范个人信息处理活动、保障个人信息权益,构建了以“告知-同意”为核心的个人信息处理规则。
“‘告知-同意’是法律确立的个人信息保护核心规则,是保障个人对其个人信息处理知情权和决定权的重要手段。”杨合庆说。
个人信息保护法要求,处理个人信息应当在事先充分告知的前提下取得个人同意,个人信息处理的重要事项发生变更的应当重新向个人告知并取得同意。同时,针对现实生活中社会反映强烈的一揽子授权、强制同意等问题,个人信息保护法特别要求,个人信息处理者在处理敏感个人信息、向他人提供或公开个人信息、跨境转移个人信息等环节应取得个人的单独同意,明确个人信息处理者不得过度收集个人信息,不得以个人不同意为由拒绝提供产品或者服务,并赋予个人撤回同意的权利,在个人撤回同意后,个人信息处理者应当停止处理或及时删除其个人信息。
此外,考虑到经济社会生活的复杂性,个人信息处理的场景日益多样,个人信息保护法从维护公共利益和保障社会正常生产生活的角度,还对取得个人同意以外可以合法处理个人信息的特定情形作了规定。
此外,个人信息保护法还分别对共同处理、委托处理等实践中较为常见的处理情形作出有针对性规定。
亮点三:禁止“大数据杀熟”规范自动化决策
当前,越来越多的企业利用大数据分析、评估消费者的个人特征用于商业营销。有一些企业通过掌握消费者的经济状况、消费习惯、对价格的敏感程度等信息,对消费者在交易价格等方面实行歧视性的差别待遇,误导、欺诈消费者。其中,最典型的就是社会反映突出的“大数据杀熟”。
“‘大数据杀熟’行为违反了诚实信用原则,侵犯了消费者权益保护法规定的消费者享有公平交易条件的权利,应当在法律上予以禁止。”杨合庆说。
对此,个人信息保护法明确规定:个人信息处理者利用个人信息进行自动化决策,应当保证决策的透明度和结果公平、公正,不得对个人在交易价格等交易条件上实行不合理的差别待遇。
亮点四:严格保护敏感个人信息
值得关注的是,个人信息保护法将生物识别、宗教信仰、特定身份、医疗健康、金融账户、行踪轨迹等信息列为敏感个人信息。个人信息保护法要求,只有在具有特定的目的和充分的必要性,并采取严格保护措施的情形下,方可处理敏感个人信息,同时应当事前进行影响评估,并向个人告知处理的必要性以及对个人权益的影响。
“这主要是考虑到此类信息一旦泄露或者被非法使用,极易导致自然人的人格尊严受到侵害或者人身、财产安全受到危害,因此,对处理敏感个人信息的活动应当作出更加严格的限制。”杨合庆说。
值得关注的是,为保护未成年人的个人信息权益和身心健康,个人信息保护法特别将不满十四周岁未成年人的个人信息确定为敏感个人信息予以严格保护。同时,与未成年人保护法有关规定相衔接,要求处理不满十四周岁未成年人个人信息应当取得未成年人的父母或者其他监护人的同意,并应当对此制定专门的个人信息处理规则。
亮点五:规范国家机关处理活动
为履行维护国家安全、惩治犯罪、管理经济社会事务等职责,国家机关需要处理大量个人信息。保护个人信息权益、保障个人信息安全是国家机关应尽的义务和责任。但近年来,一些个人信息泄露事件也反映出有些国家机关存在个人信息保护意识不强、处理流程不规范、安全保护措施不到位等问题。
对此,个人信息保护法对国家机关处理个人信息的活动作出专门规定,特别强调国家机关处理个人信息的活动适用本法,并且处理个人信息应当依照法律、行政法规规定的权限和程序进行,不得超出履行法定职责所必需的范围和限度。
亮点六:赋予个人充分权利
个人信息保护法将个人在个人信息处理活动中的各项权利,包括知悉个人信息处理规则和处理事项、同意和撤回同意,以及个人信息的查询、复制、更正、删除等总结提升为知情权、决定权,明确个人有权限制个人信息的处理。
同时,为了适应互联网应用和服务多样化的实际,满足日益增长的跨平台转移个人信息的需求,个人信息保护法对个人信息可携带权作了原则规定,要求在符合国家网信部门规定条件的情形下,个人信息处理者应当为个人提供转移其个人信息的途径。
此外,个人信息保护法还对死者个人信息的保护作了专门规定,明确在尊重死者生前安排的前提下,其近亲属为自身合法、正当利益,可以对死者个人信息行使查阅、复制、更正、删除等权利。
亮点七:强化个人信息处理者义务
个人信息处理者是个人信息保护的第一责任人。据此,个人信息保护法强调,个人信息处理者应当对其个人信息处理活动负责,并采取必要措施保障所处理的个人信息的安全。
在此基础上,个人信息保护法设专章明确了个人信息处理者的合规管理和保障个人信息安全等义务,要求个人信息处理者按照规定制定内部管理制度和操作规程,采取相应的安全技术措施,指定负责人对其个人信息处理活动进行监督,定期对其个人信息活动进行合规审计,对处理敏感个人信息、利用个人进行自动化决策、对外提供或公开个人信息等高风险处理活动进行事前影响评估,履行个人信息泄露通知和补救义务等。
亮点八:赋予大型网络平台特别义务
互联网平台服务是数字经济区别于传统经济的显著特征。互联网平台为商品和服务的交易提供技术支持、交易场所、信息发布和交易撮合等服务。
“在个人信息处理方面,互联网平台为平台内经营者处理个人信息提供基础技术服务、设定基本处理规则,是个人信息保护的关键环节。”杨合庆指出,提供重要互联网平台服务、用户数量巨大、业务类型复杂的个人信息处理者对平台内的交易和个人信息处理活动具有强大的控制力和支配力,因此在个人信息保护方面应当承担更多的法律义务。
据此,个人信息保护法对这些大型互联网平台设定了特别的个人信息保护义务,包括:按照国家规定建立健全个人信息保护合规制度体系,成立主要由外部成员组成的独立机构对个人信息保护情况进行监督;遵循公开、公平、公正的原则,制定平台规则;对严重违法处理个人信息的平台内产品或者服务提供者,停止提供服务;定期发布个人信息保护社会责任报告,接受社会监督。个人信息保护法的上述规定是为了提高大型互联网平台经营业务的透明度,完善平台治理,强化外部监督,形成全社会共同参与的个人信息保护机制。
亮点九:规范个人信息跨境流动
随着经济全球化、数字化的不断推进以及我国对外开放的不断扩大,个人信息的跨境流动日益频繁,但由于遥远的地理距离以及不同国家法律制度、保护水平之间的差异,个人信息跨境流动风险更加难以控制。
“个人信息保护法构建了一套清晰、系统的个人信息跨境流动规则,以满足保障个人信息权益和安全的客观要求,适应国际经贸往来的现实需要。”杨合庆介绍说,一是明确以向境内自然人提供产品或者服务为目的,或者分析、评估境内自然人的行为等,在我国境外处理境内自然人个人信息的活动适用本法,并要求符合上述情形的境外个人信息处理者在我国境内设立专门机构或者指定代表,负责个人信息保护相关事务;二是明确向境外提供个人信息的途径,包括通过国家网信部门组织的安全评估、经专业机构认证、订立标准合同、按照我国缔结或参加的国际条约和协定等;三是要求个人信息处理者采取必要措施保障境外接收方的处理活动达到本法规定的保护标准;四是对跨境提供个人信息的“告知-同意”作出更严格的要求,切实保障个人的知情权、决定权等权利;五是为维护国家主权、安全和发展利益,对跨境提供个人信息的安全评估、向境外司法或执法机构提供个人信息、限制跨境提供个人信息的措施、对外国歧视性措施的反制等作了规定。
亮点十:健全个人信息保护工作机制
个人信息保护涉及的领域广,相关制度措施的落实有赖于完善的监管执法机制。
根据个人信息保护工作实际,个人信息保护法明确,国家网信部门和国务院有关部门在各自职责范围内负责个人信息保护和监督管理工作,同时,对个人信息保护和监管职责作出规定,包括开展个人信息宣传教育、指导监督个人信息保护工作、接受处理相关投诉举报、组织对应用程序等进行测评、调查处理违法个人信息处理活动等。
此外,为了加强个人信息保护监管执法的协同配合,个人信息保护法还进一步明确了国家网信部门在个人信息保护监管方面的统筹协调作用,并对其统筹协调职责作出具体规定。
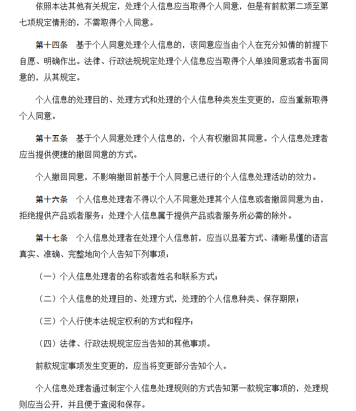
个人信息保护法全文:
.png)
.png)
.png)
.png)
.png)
.png)
.png)
.png)
.png)
.png)
.png)
.png)
.png)
.png)
.png)


|