您好,今天是
  用户名: 密 码:
首 页 协会之窗  政策法规  协会通告  行业动态 协会动态 行业培训 会员风采  法律咨询 业界观点 网站视频 企业展示 党建工作  联系我们
 
 
  协会简介
  协会章程
  协会职能
  组织机构
  入会须知
  会员名录
 
 
 
关于参观“南宁市物业服务质量提升学习基地”——南宁彰泰府的通知
公开征求《南宁市道路交通安全条例(修正草案)》修改意见和建议
中国物业管理杂志社关于开展第十四届物业管理行业摄影及微视频展的通知
南宁市慈善总会“情暖童心 为爱前行”体育用品大礼包公益捐赠活动倡议书
关于征集南宁市物业服务质量提升学习基地的通知
关于开展物业行业“学雷锋·志愿便民服务月”活动的通知
关于举办“以牌会友 共赏春光”物业巾帼会的通知
关于切实做好2026年春节期间物业管理区域有关工作的提醒
 
 
我会参加市住房局组织开展捐赠慰问..
中华人民共和国消防法
中华人民共和国劳动合同法
关于转发:《关于做好2013年度..
《南宁市普通住宅小区物业管理服务..
中华人民共和国招标投标法
建设部关于印发《业主临时公约(示..
中华人民共和国消费者权益保护法
转发自治区物价局、自治区建设厅《..
南宁市房产管理局关于转发《关于开..
《关于物业服务收费有关问题的复函..
南宁市房产管理局吴立强副调研员到..
 
 
     
 
公开征求《南宁市道路交通安全条例(修正草案)》修改意见和建议
时间:2026/3/23 文章来源:  点击:28次
各会员企业:
    近日,南宁市人大常委会法工委正在征集《南宁市道路交通安全条例(修正草案)》修改意见和建议。协会作为其立法联系点,现向各会员企业公开征求意见。修改意见和建议请于2026年3月25日前发送至协会邮箱nnpma2003@163.com,由协会统一收集汇总反馈。


南宁市物业管理行业协会
2025年3月23日
 
 
南宁市道路交通安全条例
(修正草案)
征求意见稿
第一章   总  则
第一条   为了维护道路交通秩序,预防和减少道路交通事故,保障道路交通安全,提高道路通行效率,根据《中华人民共和国道路交通安全法》《中华人民共和国道路交通安全法实施条例》等法律、法规,结合本市实际,制定本条例。
第二条   本市行政区域内车辆驾驶人、行人、乘车人,以及与道路交通活动有关的单位和个人,应当遵守本条例。
第三条   市、县公安机关交通管理部门负责本行政区域内的道路交通安全管理工作。市公安机关交通管理部门直属的交通警察大队负责市公安机关交通管理部门划定区域的道路交通安全管理的具体工作,对道路交通安全违法行为实施行政处罚。
铁路、机场、高速公路的公安机关交通管理部门,在本市行政区域内依法实施道路交通安全管理工作的,应当执行本条例。
城乡规划、城市管理、交通运输等有关行政主管部门按照各自职责做好道路交通管理的有关工作。
第四条   鼓励公民向公安机关交通管理部门举报道路交通违法行为。公安机关交通管理部门应当通过设置举报电话、网络服务平台等方式接受公民举报。
第二章   车辆和驾驶人
第五条   市人民政府根据道路和交通流量、环境承载能力的具体状况,可以实施车辆保有量及种类调控等交通管理措施。
重大交通管理措施的制定应当遵循公众参与、专家论证、合法性审查、集体讨论决定等程序。
第六条   电动自行车、残疾人机动轮椅车经公安机关交通管理部门注册登记后,方可上道路行驶。
注册登记时,公安机关交通管理部门应当对电动自行车、残疾人机动轮椅车驾驶人进行道路交通安全教育。
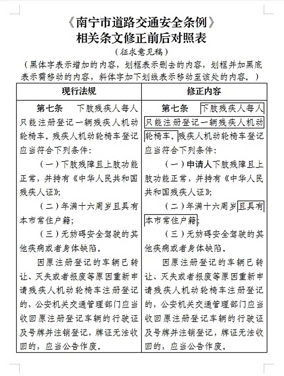
第七条   残疾人机动轮椅车登记应当符合下列条件:
(一)申请人下肢残障且上肢功能正常,并持有《中华人民共和国残疾人证》;
(二)年满十六周岁;
(三)无妨碍安全驾驶的其他疾病或者身体缺陷。
因原注册登记的车辆已转让、灭失或者报废等原因重新申请残疾人机动轮椅车注册登记的,公安机关交通管理部门应当收回原注册登记车辆的行驶证及号牌并注销登记,牌证无法收回的,应当公告作废。
第三章   道路通行条件
第八条   占用城市道路影响交通的,申请人申请城市道路临时占用许可时应当同时提交交通组织方案,审批部门应当就交通组织方案征求公安机关交通管理部门的意见。公安机关交通管理部门应当在三个工作日内反馈意见。
申请人取得许可后,应当按照审定的交通组织方案设置、维护临时交通安全设施。占道结束后,申请人应当恢复道路原有的交通安全设施,并经有关部门验收合格后方可恢复道路通行。
第九条   改建、扩建后的道路,沿路的电力、通信、供水、绿化等设施可能影响道路交通安全的,建设单位应当按照规范设置相应的警示标志或者采取其他的安全防范措施,设施所有人应当予以配合。
第十条   城市道路沿线大型建筑工程项目以及其他重大建设项目的建设单位,在向城乡规划行政主管部门申请建设工程设计方案审定时,应当提交交通影响评价报告书。城乡规划行政主管部门应当组织公安机关交通管理部门和其他相关部门对建设项目进行交通影响评价。
经评价对工程设计方案提出调整要求的,建设单位应当进行调整。无法调整或者调整后达不到要求的,不予批准。
第十一条   沿街单位和住宅小区设置机动车道匝的,在空间距离可以满足的前提下,应当符合下列规定:
(一)入口所在道路为城市支路的,道匝栏杆距离道路红线不得少于三米;
(二)入口所在道路为城市次干路的,道匝栏杆距离道路红线不得少于六米;
(三)入口所在道路为城市主干路的,道匝栏杆距离道路红线不得少于十米。
新建、改(扩)建的城市沿街建设项目设置出入口机动车道匝的,道匝设置方案应当在报请城乡规划行政主管部门审定的建设工程设计方案中予以明确。
第十二条   道路停车泊位由市人民政府确定的管理部门负责设置、维护及撤销。除依法设置的道路停车泊位外,禁止在城市道路范围内停放车辆。
设置道路停车泊位应当遵循科学、合理、便民的原则,尽量避免对道路交通安全及通行造成影响。
设置道路停车泊位应当经过论证,并在管理部门网站、停车泊位点所在社区居委会、停车泊位点公示停车泊位设置方案征求意见,公示时间不少于五个工作日。
道路停车泊位应当设置统一的公示牌,明示设置单位、监督电话、是否收费等内容,收费的停车泊位还应当公示经营者名称、收费项目、计费时段、计费方式、收费标准、价格举报电话等内容。
管理部门应当每两年对道路停车泊位的设置进行评估,并根据评估结果进行调整。
第十三条   道路停车泊位应当向社会公众开放使用。
禁止将道路停车泊位据为己用,或者改作其他用途,以及用于非停车的经营性活动。
第十四条  在本市道路停车泊位停放机动车,不得超过限时停车标志、标线标明的时间。在没有限时停车标志、标线的道路停车泊位上,机动车持续停放时间不得超过七十二小时。
交通警察发现机动车违反前款规定的,应当对机动车停放情况拍照取证、粘贴车位使用时限提示,并以电话、短信等形式通知机动车所有人在二十四小时内将机动车驶离。经通知逾期不驶离,或者机动车所有人未按规定提供联系方式信息导致无法通知的,由公安交通管理部门依法处理。
第十五条   在公路收费站点开展行政执法活动,应当尽量减少对道路交通的影响,不得同时封闭收费站点全部通道。对车辆进行检查的,应当将被检查车辆引导至不妨碍交通的区域。
第十六条   公安机关交通管理部门发现允许社会机动车辆通行的广场、公共停车场等公众场所存在交通安全隐患的,应当及时向其管理人提出消除隐患的建议,管理人应当及时采取处置措施。
在前款规定的场所发生道路交通安全违法行为的,由其管理人予以劝阻及纠正;劝阻无效的,可以向公安机关交通管理部门举报,由公安机关交通管理部门依法予以处罚。
第四章   道路通行规定和事故处理
第十七条   设置公交专用车道应当科学、合理,并向社会公布。公交专用车道应当设置明显的专用车道标志以及全时段或者分时段专用标志。
在设置有公交专用车道的道路,公共汽车应当在公交专用车道内行驶。转弯或者遇到障碍的,可以临时借用其他车道行驶,但转弯或者超越障碍后应当及时驶回公交专用车道。
在公交专用时段内,除下列情形外,禁止公共汽车、校车和大中型客车以外的其他车辆进入公交专用车道行驶:
(一)警车、消防车、救护车、工程救险车因执行紧急任务占用公交专用车道的;
(二)未设置单独右转弯车道的道路上,机动车借用公交专用车道右转弯的;
(三)交通警察现场指挥其他车辆借用公交专用车道行驶的。
第十八条   机动车行经没有交通信号灯控制的人行横道等依法应当减速行驶的路段时,时速不得超过三十公里;遇到行人正在通过人行横道的,应当停车让行。
在允许社会机动车通行的广场、公共停车场等公众场所通行时,机动车行驶时速不得超过二十公里,非机动车行驶时速不得超过十公里。
第十九条   在道路上驾驶机动车、非机动车不得实施互相追逐、竞驶、竞技、驾驶表演等危害道路交通安全的行为。
第二十条   在城市、镇建成区范围内,运输渣土、砂石等建筑材料或者建筑垃圾的机动车应当按照有关部门指定的时间、路线通行,行驶时速不得超过四十公里。
第二十一条   禁止非道路移动机械在道路上行驶,但依法已申领机动车行驶牌证的拖拉机等车辆除外。
禁止电动平衡车、电动滑板车等带动力装置的滑行工具在道路上行驶。
第二十二条   禁止机动车穿插或者使用危险报警闪光灯尾随执行紧急任务的车队或者特种车辆。
第二十三条   在设置有机动车直行或者左转弯等候区的路口等候放行信号时,机动车应当按照下列规定进入等候区:
(一)同方向直行信号为停止信号,左转弯信号为放行信号的,直行的机动车依次进入直行等候区等候;
(二)同方向直行信号为放行信号,左转弯信号为停止信号的,左转弯的机动车依次进入左转弯等候区等候(掉头的机动车除外)。
非机动车进入设置有非机动车等候区的路口等候放行信号的,应当根据信号灯指示行驶,并避让被放行的车辆、行人。
第二十四条   机动车右转进入沿街单位、小区时,应当在最右侧机动车道依次排队进入。
第二十五条   牵引故障机动车的,应当在道路最右侧机动车道行驶;最右侧机动车道为公交专用车道的,应当在靠近公交专用车道的机动车道行驶。
第二十六条   学龄前儿童乘坐小型汽车的,应当在后排座位设置的符合国家标准的儿童安全座椅上乘坐;没有儿童安全座椅的,应当有驾驶人以外的成年人看护,并在后排乘坐。
不得将学龄前儿童单独留在汽车内或者摩托车、电动自行车上。
第二十七条   机动车在城市快速路上行驶的,应当遵守下列规定:
(一)除小型客车外,不得在主车道最左侧车道行驶,利用主车道最左侧车道超车的,超越前车后应当及时驶离;
(二)不得停车装卸货物;
(三)不得在主车道停车上下人员;
(四)进出主车道时,按出入口的方向行驶。
第二十八条   机动车在道路上发生故障难以移动时,应当采取持续开启危险报警闪光灯、在来车方向设置警告标志等措施扩大示警距离,并立即报警、联系拖曳车辆。
在城市快速路上车辆发生故障或者交通事故的,应当在来车方向设置警告标志,警告标志距离事故车辆白天不得少于五十米,夜间不得少于八十米。
第二十九条   电动自行车在转弯时,应当开启转向灯,没有转向灯的,应当在确保安全的前提下转弯。在夜间没有路灯、照明不良或者遇有雾、霾、雨等低能见度情况下行驶时,应当开启前照灯。
第三十条   残疾人机动轮椅车上道路行驶的,驾驶人应当随身携带残疾人证明和车辆行驶证,并在车辆外部明显位置粘贴残疾人机动轮椅车专用标志。
第三十一条   电动自行车、残疾人机动轮椅车不得安装车伞、车篷。
电动自行车、残疾人机动轮椅车、机动三轮车不得安装超过国家规定动力标准的驱动装置。
第三十二条   驾驶电动自行车、残疾人机动轮椅车不得有下列行为:
(一)以手持方式使用通讯工具,手离车把、手中持物或者在车把上悬挂物品,以及吸烟、饮食等妨碍安全驾驶的行为;
(二)向道路上抛撒物品。
第三十三条   禁止利用电动自行车、残疾人机动轮椅车从事道路客运经营活动。
第三十四条   机动车不按照规定停放且驾驶人不在现场的,公安机关交通管理部门可以拖移该机动车。但在清障车将被拖移车辆拖离前,驾驶人回到现场并同意立即驶离的,应当终止拖移。
机动车不按照规定停放且驾驶人在现场但拒绝按照交通警察的指令驶离,妨碍其他车辆、行人通行的,公安机关交通管理部门可以拖移该机动车。驾驶人口头服从指令但不驶离现场,在清障车到达现场后方同意驶离的,可以拖移该机动车。
第三十五条 在城市道路上进行市容保洁、市政维护、绿化养护等作业的,应当遵守下列规定:
(一)避开交通高峰时段,但应急、抢修等特殊情形除外;
(二)作业车辆开启黄色标志灯或者危险报警闪光灯;
(三)在车行道停车作业时,划出作业区,并在作业区来车方向白天不少于五十米、夜间不少于八十米的地点设置反光的施工标志或者危险警告标志;
(四)作业人员按照规定穿戴警示服饰或者反光服饰。
第三十六条   道路交通事故发生后,驾驶人应当立即停车,保护现场,并向公安机关交通管理部门报案。
第三十七条   公安机关交通管理部门处理交通事故需要对车辆、物品进行检测、鉴定的,所产生的运送、车辆拖曳等费用,由公安机关交通管理部门承担;但当事人自行检测、鉴定的除外。
第五章   服务与监督
第三十八条   公安机关交通管理部门应当通过互联网、广播电台等媒体及时向社会发布路况和道路交通拥堵预警信息,引导交通出行,疏解交通拥堵。
第三十九条   申办机动车驾驶证、行驶证的,申请人应当提供住所地址(经常居住地与住所地不一致的,提供经常居住地地址)、移动电话号码、电子邮箱等联系方式,并确定其中一种联系方式作为接收公安机关交通管理部门信息通知的方式。
机动车所有人、驾驶人的住址、联系方式等信息变更的,应当在变更后三十日内向公安机关交通管理部门车辆管理所申请备案。
第四十条   有下列情形之一的,公安机关交通管理部门应当通过当事人指定的通知方式以及公共信息平台、微信等公众服务方式,对在本市注册登记的驾驶人、机动车所有人或者管理人进行提醒:
(一)道路交通安全违法行为记分达九分及以上的;
(二)逾期未办理机动车驾驶证审验、换发手续的;
(三)逾期未办理车辆安全技术检验手续的;
(四)机动车临近报废期的;
(五)法律、法规、规章规定的其他需要提醒的情形。
第四十一条  下列事项可以在报刊或者公安机关交通管理部门的网站上公告:
(一)车辆被扣留后,逾期不接受处理的;
(二)机动车所有人逾期未办理车辆注销登记,其登记证书、号牌、行驶证被依法作废的;
(三)机动车驾驶证被依法作废或者停止使用的;
(四)有道路交通违法行为,逾期不接受处理的;
(五)其他需要公告的事项。
第四十二条   公安机关交通管理部门利用交通技术监控设备进行测速的,应当在距离测速地点来车方向设置明显警示标志,警示点与测速点之间的距离不得少于五百米。
第四十三条   公安机关交通管理部门应当在十五日内将交通技术监控设备记录的道路交通安全违法行为记录告知当事人。
当事人对交通技术监控设备记录的道路交通安全违法行为提出书面异议的,公安机关交通管理部门应当自收到异议之日起十个工作日内复核。下列情形的道路交通安全违法记录,公安机关交通管理部门应当予以消除:
(一)警车、消防车、救护车、工程救险车执行紧急任务,以及其他车辆因避让前述执行紧急任务的车辆造成的;
(二)机动车被盗抢期间发生的;
(三)因救助危难或者紧急避险造成的;
(四)现场已被交通警察处理的;
(五)因交通信号指示不一致造成的;
(六)不能清晰、准确地反映机动车类型、号牌、外观等特征以及违法时间、地点、事实的;
(七)因机动车号牌信息错误造成的;
(八)因其他车辆使用伪造、变造机动车号牌发生违法行为造成合法机动车被记录的;
(九)其他应当消除的情形。
第四十四条   禁止下列扰乱道路交通安全管理的行为:
(一)假冒道路交通安全违法行为人的名义接受处罚的;
(二)假冒道路交通事故当事人的名义接受处理的;
(三)冒充机动车驾驶证申领人参加机动车驾驶证核发考试的;
(四)冒充机动车驾驶证持有人参加机动车驾驶证违法记分满分重考的;
(五)利用他人机动车驾驶证或者向他人提供机动车驾驶证办理交通违法记分、交通违法处罚、交通事故处理的。
禁止为前款规定的行为提供中介服务,或者强迫、指使他人从事前款规定的行为。
第四十五条   公安机关交通管理部门根据道路交通安全管理工作的需要,可以聘用道路交通安全协管人员协助交通警察维护道路交通秩序。
道路交通安全协管人员、志愿服务人员等交通管理辅助人员协助交通警察维护道路交通秩序的,车辆、行人应当服从管理。
第四十六条   发生道路交通拥堵时,道路周边单位、住宅小区应当配合交通警察疏导交通,有条件的,应当允许利用单位、小区内的道路、场地进行疏堵。
第四十七条   交通警察执行职务时,对于未影响道路通行的情节轻微的道路交通安全违法行为,可以对违法行为人给予口头警告后放行。
对电动自行车交通安全违法行为,公安机关交通管理部门可以通过设立交通违法教育室(点)、考核交通法律法规知识、组织观看交通安全宣传片、发放交通安全宣传资料等方式,加强对电动自行车驾驶人的安全教育。
第六章   法律责任
第四十八条   违反本条例规定的行为,法律、法规已有处罚规定的,从其规定。
公安机关交通管理部门及其直属的交通警察大队负责对违反本条例规定的行为实施行政处罚。
第四十九条   违反本条例第八条第二款、第九条规定,未按照审定的交通组织方案设置、维护临时交通安全设施,以及未按规定设置相应的警示标志或者采取安全防范措施的,责令限期改正,处一千元以上一万元以下罚款;情节严重的,处一万元以上五万元以下罚款。
第五十条   违反本条例第十一条规定,未按规定设置出入口机动车道匝的,由规划行政主管部门责令限期改正;拒不改正的,处五千元以上二万元以下罚款。
第五十一条   违反本条例第十三条第二款规定,将道路停车泊位据为己用的,责令改正,处每泊位每日三百元罚款;改作其他用途的,责令改正,处每泊位每日五百元罚款。
第五十二条   违反本条例第十九条规定,在道路上驾驶机动车、非机动车进行互相追逐、竞驶、竞技、驾驶表演等危害道路交通安全的行为,属于非机动车的,处二百元罚款;属于机动车的,处二千元罚款,情节恶劣构成犯罪的,依法追究刑事责任。
第五十三条   违反本条例第二十一条规定,驾驶非道路移动机械在道路上通行的,处二百元罚款;利用电动平衡车、电动滑板车等带动力装置的滑行工具在道路上行驶的,处五十元罚款。
第五十四条  违反本条例规定,有以下行为之一的,责令改正,并按以下规定处以罚款:
(一)违反第二十二条规定,机动车穿插或者使用危险报警闪光灯尾随执行紧急任务的车队或者特种车辆的,处二百元罚款;
(二)违反第二十三条第一款规定,机动车未按规定进入等候区的,处一百元罚款;
(三)违反第二十四条规定,机动车未按规定右转进入沿街单位、小区的,处一百元罚款;
(四)违反第二十五条规定,未按规定牵引故障机动车的,处一百元罚款;
(五)违反第二十七条规定,机动车未按规定在城市快速路上行驶的,处二百元罚款;
(六)违反第二十八条规定,机动车在道路上发生故障未按规定采取示警措施的,处一百元罚款;未按规定报警和联系拖曳车辆,导致交通堵塞的,处二百元罚款。
第五十五条   违反本条例第二十六条第一款有关学龄前儿童乘坐小型汽车的规定的,责令改正,处一百元罚款。
违反本条例第二十六条第二款规定,将学龄前儿童单独留在汽车内或者摩托车、电动自行车上的,责令改正,处二百元罚款。
第五十六条   违反本条例规定,有下列行为之一的,责令改正,处五十元罚款:
(一)违反第二十三条第二款规定,非机动车未根据信号灯指示行驶,并避让被放行的车辆、行人的;
(二)违反第二十九条规定,电动自行车驾驶人未按规定开启转向灯、前照灯的;
(三)违反第三十条规定,残疾人机动轮椅车驾驶人未随身携带残疾人证明、车辆行驶证,未按规定粘贴残疾人机动轮椅车专用标志的;
(四)违反第三十二条规定,电动自行车、残疾人机动轮椅车驾驶人有以手持方式使用通讯工具,手离车把、手中持物或者在车把上悬挂物品,以及吸烟、饮食等妨碍安全驾驶的行为,或者向道路上抛撒物品的。
第五十七条   违反本条例第三十五条规定,未按规定在城市道路上进行市容保洁、市政维护、绿化养护等作业的,责令改正,处一百元罚款。
第五十八条   违反本条例第四十四条规定,实施或者为实施扰乱道路交通安全管理行为提供中介服务,或者强迫、指使他人实施扰乱道路交通安全管理行为的,责令改正,处一千元以上五千元以下罚款;情节严重的,处五千元以上三万元以下罚款。有违法所得的,没收违法所得。
第五十九条   因道路交通安全违法行为被公安机关交通管理部门拖移、扣留的车辆,有本市行政区域内的其他道路交通安全违法记录尚未处理完毕的,公安机关交通管理部门应当责令机动车所有人、管理人或者驾驶人接受处理。
第六十条   电动自行车、残疾人机动轮椅车因道路交通安全违法行为被公安机关交通管理部门扣留的,违法行为人应当在十五日内到公安机关交通管理部门接受处理;因交通事故被公安机关交通管理部门扣留车辆的,驾驶人应当按交通警察指定的时间到公安机关交通管理部门接受处理。
第六十一条   有下列情形之一的,纳入个人信用记录管理:
(一)饮酒后驾驶机动车的;
(二)未取得机动车驾驶证、机动车驾驶证被吊销或者被暂扣期间驾驶机动车的;
(三)由他人替代或者替代他人接受交通违法处罚的;
(四)发生交通事故后逃逸的;
(五)三次以上逾期不履行道路交通违法处罚决定的;
(六)在道路上驾驶机动车、非机动车进行互相追逐、竞驶、竞技、驾驶表演等危害道路交通安全行为的;
(七)服用国家管制的精神药品或者麻醉药品仍继续驾驶机动车的;
(八)驾驶载客汽车载人超过核定人数的;
(九)驾驶机动车、电动自行车、残疾人机动轮椅车上道路行驶未悬挂号牌或者故意遮挡、污损号牌的;
(十)违反交通管制规定强行通行,不听劝阻的。
第六十二条   交通警察有下列不依法履行职责行为的,对直接负责的主管人员和其他直接责任人员依法给予行政处分:
(一)对交通技术监控设备设施疏于管理的;
(二)违法扣留车辆号牌、行驶证的;
(三)其他违反法律、法规规定的行为。
第七章   附则
第六十三条   本条例中下列用语的含义:
(一)道路交通安全设施,是指道路交通信号系统、交通标志、交通标线、交通隔离物和服务于交通管理的辅助设施,包括交通监控系统、交通信息诱导系统、交通通讯系统、非现场执法系统(固定式电子警察),以及地下附属管线设施、交通指挥岗台、交通岗亭等。
(二)城市快速路,是指中央分隔、全部控制出入、控制出入口间距及形式,单向具有双车道或者多车道,并设有配套的交通安全与管理设施的城市道路。
(三)机动三轮车,是指以动力装置驱动或者牵引的三轮车辆,包括三轮摩托车、三轮汽车和三轮电动车。
第六十四条   本条例自2018年8月1日起施行。
 
 
 
 
 
 
南宁市物业管理行业协会 版权所有 声明:未经书面协议或本协会书面许可,任何单位和个人禁止建立镜像
联系方式:0771-2845365、0771-5530415 传真:0771-5530415 邮箱:nnpma2003@163.com
地址:南宁市滨湖路46号国海大厦主楼1202号 邮编:530028
广西创耀科技 桂ICP备11005484号
桂公网安备45010302001907号